全國定製谘詢熱線
0769-23103048
麻豆福利视频缸設備行業優選品牌!

新買的增壓缸不動作是什麽原因呢?除了氣管接錯,第二個原因是麻豆福利视频缸油孔被堵住。
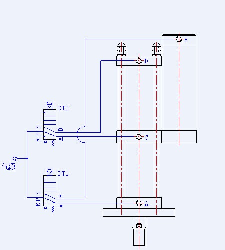
對於麻豆福利视频缸中蓋,就是跟預壓式增壓缸的中蓋是一樣的,中蓋中間有一個孔是通孔,側麵是過液壓油,如果增壓杆在出廠的時候沒有完全複位的情況下,一側可以看到活塞杆是堵在裏麵的,底部可以看到活塞杆已經到了密封圈的位置了,如果增壓杆處在這個位置的情況下,直接接上氣路工作,通氣的時候它是不動作的。

那怎麽去解決這個問題呢?一條接好氣管增壓缸做示例,增壓缸右側是C氣口,首先把電磁閥通往D氣口氣管拔掉,然後在C氣口接好氣管並通入空氣,隻要一通氣就可以聽到活塞回位“啪“的一聲響,這個活塞就複位了,隻要複位以後,增壓活塞就不存在再堵住過油孔,那麽這個問題就解決掉了。
